您好,欢迎访问江苏泰新空调制造有限公司官网!

全国咨询热线

13338881331

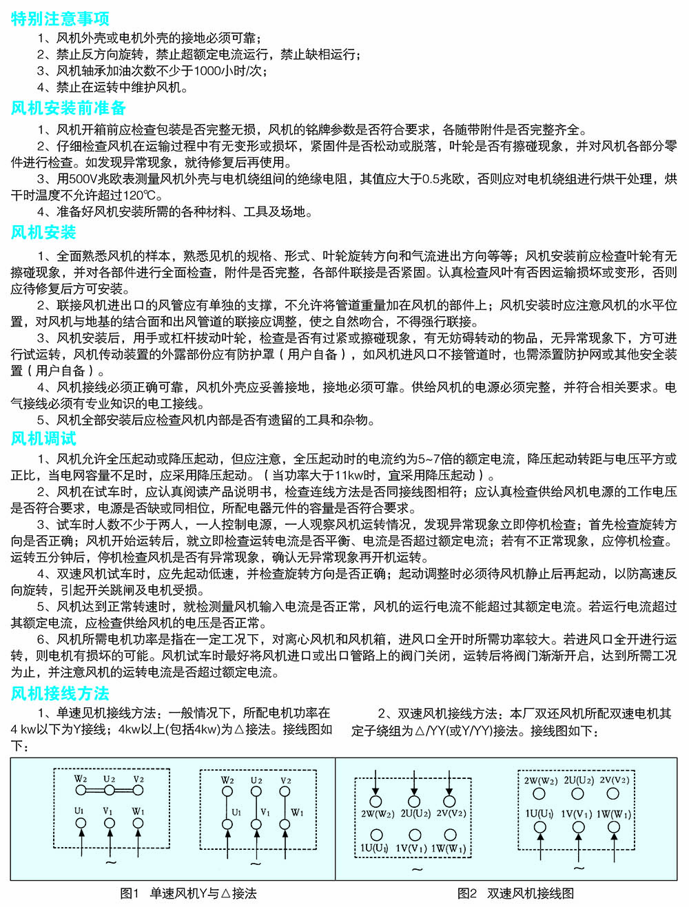
WEX边墙风、排风机

WEX边墙风、排风机 电机置于气流内+免润滑:适合安装在高处;体积小,结构简单,重量轻,运行可靠 电机置于气流内:散热良好,延长电机寿命 电机免润滑,整机免维护,适合安装在高处。
联系电话:13338881331

产品详情


产品推荐

18936810988
  • 微信二维码